Correction Volume 11, Issue 10 pp 3408—3409
Correction for: Ubiquitin-specific protease 4 promotes metastasis of hepatocellular carcinoma by increasing TGF-β signaling-induced epithelial-mesenchymal transition
- 1 Department of Gastroenterology, the Second Affiliated Hospital of Chongqing Medical University, Chongqing 400010, P.R. China
 - 2 Department of Gastroenterology, the Fifth People’s Hospital of Chengdu, Chengdu, Sichuan 611130, P.R. China
 - 3 Department of Hepatobiliary Surgery, the Second Affiliated Hospital of Chongqing Medical University, Chongqing 400010, P.R. China
 - 4 Department of Hepatobiliary Surgery, the Affiliated Hospital of Southwest Medical University, Lu zhou, Sichuan 646000, P.R. China
 
Received: May 13, 2019 Accepted: May 20, 2019 Published: May 31, 2019
https://doi.org/10.18632/aging.102010How to Cite
Copyright: Qiu et al. This is an open‐access article distributed under the terms of the Creative Commons Attribution License (CC BY 3.0), which permits unrestricted use, distribution, and reproduction in any medium, provided the original author and source are credited.
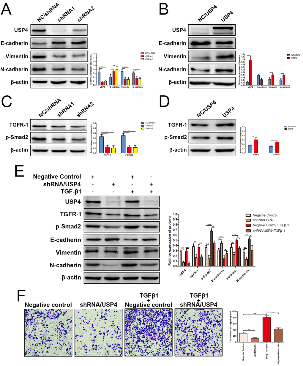
This article has been corrected: The authors submitted the wrong Figure 5 (panel F) from other experiment group in this study and requested to replace it. The correct Figure 5 is provided below. The authors declare that this correction does not change the results or conclusions of this paper. The authors sincerely apologize for this error.
Figure 5.  USP4 activated TGF-β signaling pathway to induce epithelial-to-mesenchymal transition (EMT). (A) The expression of EMT markers in SK-Hep1- shRNA/USP4 cells and in negative control cells (* P < 0.05, ** P < 0.01, *** P < 0.001). (B) The expression of EMT markers in HuH7-USP4 cells and in negative control cells (* P < 0.05, *** P < 0.001). (C) The expression of TGFR-1 and p-Smad2 in SK-Hep1- shRNA/USP4 cells and in negative control cells (*** P < 0.001). (D) The expression of TGFR-1 and p-Smad2 in HuH7-USP4 cells and in negative control cells (* P < 0.05, ** P < 0.01). (E) The expression of TGFR-1, p-Smad2 and EMT markers in SK-Hep1- shRNA/USP4 cells or in negative control cells, with TGF-β1(10ng/mL)treatment for 24h or without (* P < 0.05, ** P < 0.01, *** P < 0.001). (F) The migration ability of SK-Hep1-shRNA/USP4 cells or negative control cells, with TGF-β1 treatment or without, detected by Transwell migration assay (** P < 0.01, *** P < 0.001).
