Correction Volume 15, Issue 20 pp 11690—11691
Correction for: ASXL1 promotes adrenocortical carcinoma and is associated with chemoresistance to EDP regimen
- 1 Department of Urology, Tianjin Medical University General Hospital, Tianjin 300052, P.R. China
- 2 Department of Urology, Huashan Hospital, Fudan University, Shanghai 200040, P.R. China
- 3 Department of Urology, Fourth Affiliated Hospital of China Medical University, Shenyang 100032, Liaoning Province, P.R. China
Received: October 16, 2023 Accepted: October 27, 2023 Published: October 30, 2023
https://doi.org/10.18632/aging.205255How to Cite
Copyright: © 2023 Wang et al. This is an open access article distributed under the terms of the Creative Commons Attribution License (CC BY 3.0), which permits unrestricted use, distribution, and reproduction in any medium, provided the original author and source are credited.
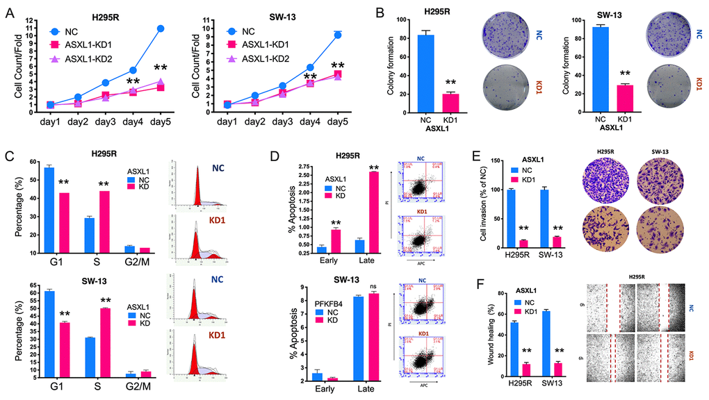
This article has been corrected: The authors found an error in Figure 3B. During assembly of the figure, incorrect images of colonies formed by ACC cell lines in which ASXL1 was silenced by shRNA#1 (KD1) were used. The authors prepared a new Figure 3 using representative images from the original experiments. This correction has no impact on the main conclusion. The authors would like to apologize for any inconvenience caused.
New Figure 3 is presented below.
Figure 3. Silencing of ASXL1 decreased fitness of adrenocortical carcinoma (ACC) cells. (A) Cell count detected using CCK-8 in ACC cell lines with ASXL1-knockdown (KD) by shRNA#1 and shRNA#2 (KD1 and KD2) or negative control (NC); (B) Colony formation in ACC cell lines with ASXL1 silencing or control; Flow cytometry used to detect (C) cell cycle profile and (D) apoptosis in ACC cells with ASXL1-KD or NC; (E) Transwell assays used to detect cell invasion with Matrigel in ACC cells with ASXL1-KD or NC, captured at 100×; (F) Wound healing assay in ACC cells with ASXL1-KD or NC (**P < 0.01).